标准类产品

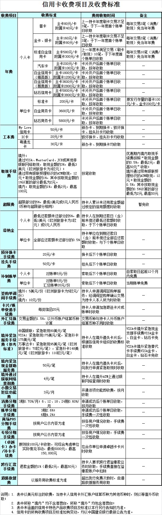
收费标准

智能推荐

用户调查

您的浏览器禁用了javascript,无法正常使用热点调查!


使用指南在线客服
所在地
  • 总行
  • 北京市
  • 重庆市
  • 大连市
  • 宁波市
  • 青岛市
  • 上海市
  • 深圳市
  • 苏州市
  • 天津市
  • 厦门市
  • 安徽省
  • 福建省
  • 甘肃省
  • 广东省
  • 广西区
  • 贵州省
  • 海南省
  • 河北省
  • 黑龙江省
  • 河南省
  • 湖北省
  • 湖南省
  • 江苏省
  • 江西省
  • 吉林省
  • 辽宁省
  • 内蒙古区
  • 宁夏区
  • 青海省
  • 山东省
  • 陕西省
  • 山西省
  • 四川省
  • 新疆区
  • 西藏区
  • 云南省
  • 浙江省
建行首页信用卡首页
关闭

在线客服

在线交谈
建设银行信用卡在线客服工作时间:8:00-22:00

温馨提示:
在线客服主要受理咨询类业务,部分时段较为繁忙,您也可在线自助办理相关服务:
1. 卡片使用咨询:可通过使用指南常见问题查询了解;
2. 账单、积分等信息查询:可通过我的信用卡查询了解。

此外,您还可通过以下方式与我们联系:
1. 建行信用卡中心24小时客户服务热线
境内:400-820-0588 021-3869-0588
境外:+86-21-3869-0588
2. 建行信用卡中心客户服务邮箱
ccbcc.zh@ccb.com
3.投诉监督和约访电话:
021-60639039(工作日9:00-11:00,14:00-17:00)
关闭关闭

账单积分查询

关闭
需要帮助

服务热线: 400-820-0588

密码设置步骤:
  1. 1、拨打400-820-0588服务热线;
  2. 2、输入卡号进行身份核实;
  3. 3、根据语音提示设置查询密码;
  4. 4、查询密码设置成功,请在本登陆界面输入。
中国建设银行
使用键盘输入

账单积分查询

关闭

申请进度查询

关闭

申请进度查询

关闭
温馨提示
1.如果您通过审批,卡片由中国邮政投递, 点击此处可登录中国邮政网站凭物流单号查询投递信息。 2.如果您未收到物流单号,请咨询建行信用卡服务热线400-820-0588。

在线开卡

关闭

信用卡申请

关闭

信用卡积分兑换

关闭

用户注册

关闭

在线客服

关闭

调查结果

关闭

优质客户快速办卡

关闭